时间:2026年03月17日 17:35 来源: 点击: 【字体:大中小】
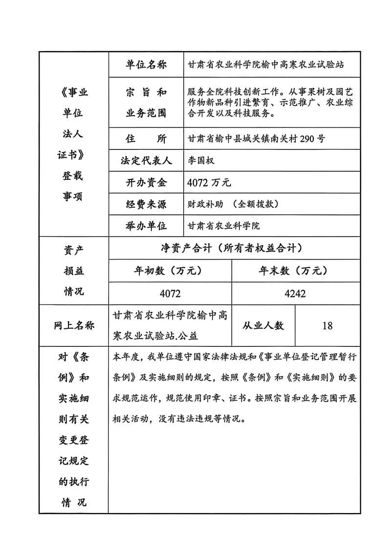
根据甘肃省事业单位登记局法人证书年检流程,现将我单位2025年度事业单位法人年度报告书予以公示,对报告书填写内容的真实性给予监督。
公示时间:2026年3月17日至2026年5月17日
举报电话:0931—5221917
甘肃省农业科学院榆中高寒农业试验站
2026年3月17日
上一条:因公出国公示
下一条:甘肃省农业科学院黄羊麦类作物育种试验站法人年度报告书公示
网站首页 | 本院概况 | 组织机构 | 管理服务 | 联系我们
版权所有©甘肃省农业科学院 www.gsagr.cn 主办:甘肃省农业科学院 ICP备案号:陇ICP备15002874号 甘公网安备 62010502000429号