时间:2026年03月13日 15:47 来源: 点击: 【字体:大中小】
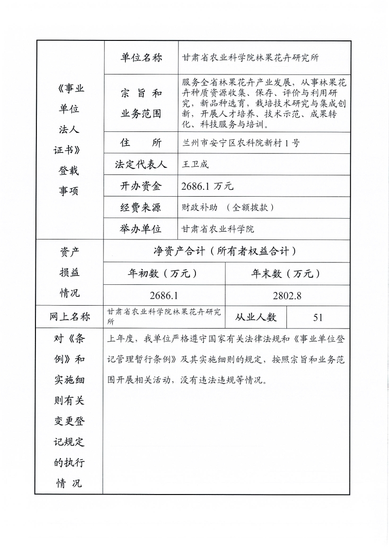
根据甘肃省事业单位登记局法人证书年检流程,我单位法人证书的年检报告书需在院局域网上进行公示,现将我单位2025年度事业单位法人年度报告书予以公示,对报告书填写内容的真实性给予监督。
公示时间:2026年3月4日至2026年5月5日
举报电话:0931-7614824
上一条:甘肃省农业科学院法人年度报告书公示
下一条:甘肃省农业科学院经济作物与啤酒原料研究所(甘肃省农业科学院中药材研究所) 法人年度报告书公示
网站首页 | 本院概况 | 组织机构 | 管理服务 | 联系我们
版权所有©甘肃省农业科学院 www.gsagr.cn 主办:甘肃省农业科学院 ICP备案号:陇ICP备15002874号 甘公网安备 62010502000429号