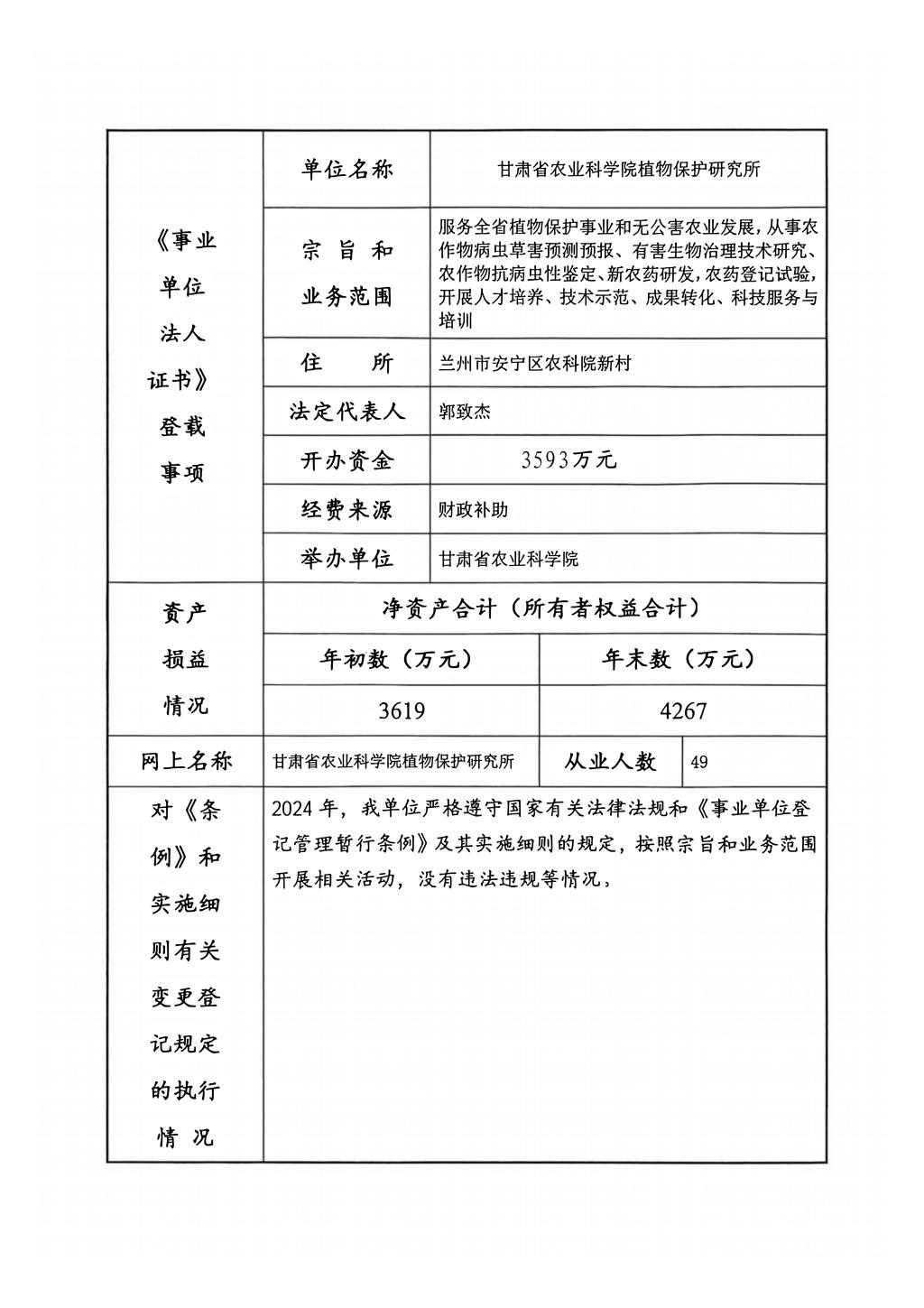
时间:2026年03月02日 15:08 来源:植物保护研究所 点击: 【字体:大中小】
根据甘肃省事业单位登记局法人证书检年检流程,我单位2025年度的法人证书的年检报告书在院局域网予以了公示,请对报告书填写内容的真实性给予监督。
公示时间:2026年3月2日至5月2日
举报电话:0931—7614844
上一条:因公出国公示
下一条:甘肃省农业科学院作物研究所法人年度报告书公示
网站首页 | 本院概况 | 组织机构 | 管理服务 | 联系我们
版权所有©甘肃省农业科学院 www.gsagr.cn 主办:甘肃省农业科学院 ICP备案号:陇ICP备15002874号 甘公网安备 62010502000429号