近期,由我院作物所杂粮团队完成的科研论文《Comparative transcriptome analysis and genetic dissectionof vegetative branching traits in foxtail millet (Setaria italica)》在《Theoretical and Applied Genetics》期刊在线发表。
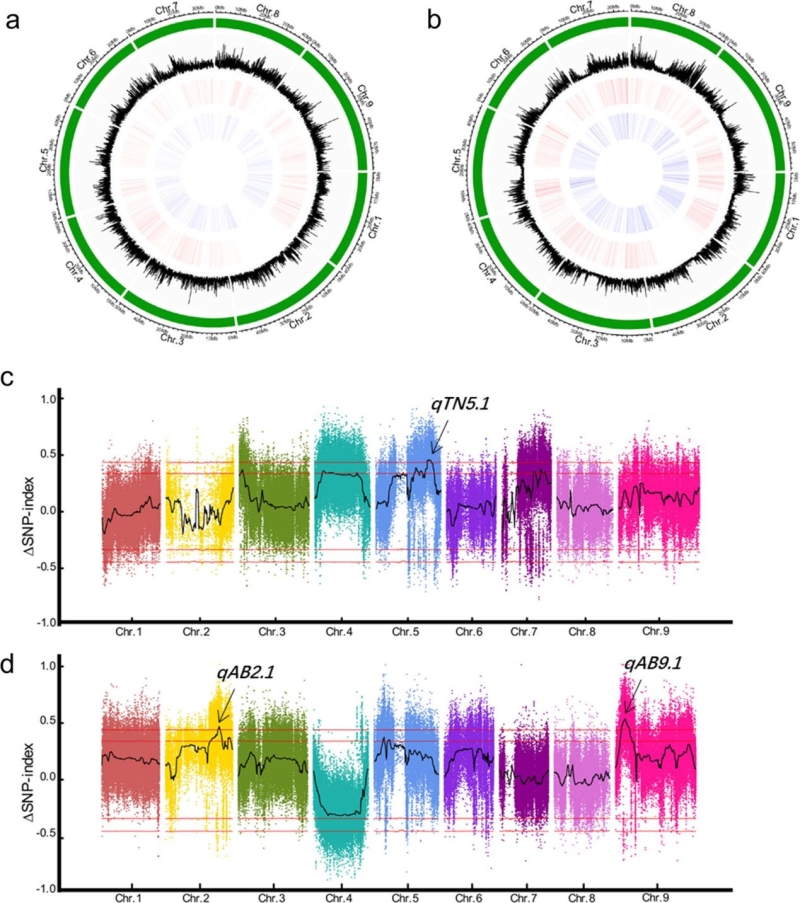
团队利用创建的“豫谷1号×狗尾草H1”F2、F2:3、F2:4种间群体,采用BSA-seq,鉴定到调控谷子营养分枝性状的主效QTL(qTN5.1、qAB2.1、qAB9.1)位点,在此基础上,进一步开发分子标记,精细定位了分蘖QTL-qTN5.1和叶腋分枝QTL-qAB9.1,并结合QTL区间基因结构变异、基因表达分析、同源基因功能比较确定了调控谷子营养分枝性状的关键候选基因,同时,通过转录组分析预测了候选基因可能参与的调控通路。研究结果为进一步解析谷子营养分枝性状分子遗传机制及选育理想营养分枝数谷子品种提供了理论依据。
刘天鹏博士为论文第一作者,杨天育研究员为通讯作者。研究得到国家谷子高粱产业技术体系、国家自然科学基金、甘肃省拔尖领军人才和我院生物育种专项及博士基金项目的支持。
原文链接:https://link.springer.com/article/10.1007/s00122-023-04524-6

